Garbage Management Plan
| Yacht Name | M/Y --- | Shipyard | |
| Flag | Port of Registry | ||
| Revision | 1.5 | Date of issue | 01 Apr 2026 |
| Gross Tonnage | Date of Keel Laying | ||
| Company | Yachting Concept Monaco | Office Number | +377 99 90 16 30 |
| Director | Thierry Roux | ||
| Designated Person | Christophe Guegan | 24/7 Phone | +377 99 92 36 48 |
| Company approval | RO approval | ||
| Date | Date |
This plan has been developed for M/Y _________ and is valid until further revision.
This plan has been electronically signed and approved by the master and the Chief Engineer on DeepBlue© ISM procedures
Yachting Concept Monaco has developed a specific Garbage Management Plan simplified and adapted to the yachting industry and requires all masters and crew to strictly implement the procedures onboard and comply with the MARPOL Annex V regulations. Yachting Concept Monaco encourages all crew to reduce their garbage production, use reusable and recycled boxes, and dispose of waste in appropriate port facilities.
Requirement
MARPOL Annex V, Regulation 10.2:
“Every ship of 100 gross tonnage and above, and every ship which is certified to carry 15 or more persons, and fixed or floating platforms shall carry a garbage management plan which the crew shall follow. This plan shall provide written procedures for minimising, collecting, storing, processing and disposing of garbage, including the use of the equipment on board. It shall also designate the persons in charge of carrying out the plan. The plan shall be based on the guidelines developed by the organisation and written in the working language by the crew.“
1. Definitions
| Term | Definition |
|---|---|
| Animal carcasses | Animal carcasses means the bodies of any animals that are carried on board as cargo and that die or are euthanised during the voyage. |
| Cargo residues | Cargo residues means the remnants of any cargo which are not covered by other Annexes to the MARPOL Convention and which remain on the deck or in holds following loading or unloading, including loading and unloading excess or spillage, whether in wet or dry condition or entrained in wash water but does not include cargo dust remaining on the deck after sweeping or dust on the external surfaces of the ship. |
| Cooking oil | Cooking oil means any type of edible oil or animal fat used or intended to be used for the preparation or cooking of food, but does not include the food itself that is prepared using these oils. |
| Domestic wastes | Domestic wastes mean all types of wastes not covered by other Annexes that are generated in the accommodation spaces on board the ship. Domestic wastes do not include grey water. |
| En route | En route means that the ship is underway at sea on a course or courses, including deviation from the shortest direct route, which as far as practicable for navigational purposes, will cause any discharge to be spread over as great an area of the sea as is reasonable and practicable. |
| Food wastes | Food wastes means any spoiled or unspoiled food substances and includes fruits, vegetables, dairy products, poultry, meat products and food scraps generated aboard ship. |
| Garbage | Garbage means all kinds of food wastes, domestic wastes and operational wastes, all plastics, cargo residues, cooking oil, fishing gear, and animal carcasses generated during the normal operation of the ship and liable to be disposed of continuously or periodically except those substances which are defined or listed in other Annexes to the present Convention. |
| Nearest land | The term "from the nearest land" means from the baseline from which the territorial sea of the territory in question is established in accordance with international law. |
| Operational wastes | Operational wastes mean all solid wastes (including muds) not covered by other Annexes that are collected on board during normal maintenance or operations of a ship, or used for cargo stowage and handling. Operational wastes also include cleaning agents and external wash water. Operational wastes do not include grey water, bilge water, or other similar discharges essential to the operation of a ship, taking into account the guidelines developed by the Organisation. |
| E-waste | E-waste means electrical and electronic equipment used for the normal operation of the ship or in the accommodation spaces, including all components, sub-assemblies and consumables which are part of the equipment at the time of discarding, with the presence of material potentially hazardous to human health and/or the environment. |
| All plastics | For the purposes of this plan, "all plastics" means all garbage that consists of or includes plastic in any form, including synthetic ropes, synthetic fishing nets, plastic garbage bags and incinerator ashes from plastic products. |
| Special areas | For the purposes of this document the special areas are the Mediterranean Sea area, the Baltic Sea area, the Black Sea area, the Red Sea area, the Gulfs area, the North Sea area, the Antarctic area and the Wider Caribbean Region. |
2. Introduction
2.1. Working Language
This Garbage Management Plan is written in English. All records and logbooks relating to Garbage Management will be written in English.
2.2. Training and Familiarisation
On joining the yacht, new crew members shall familiarise themselves with the procedures for collecting, storing, processing and disposal of garbage as contained in this plan. Any queries with regards to the handling of garbage should be addressed to the Captain or Designated Officer.
Notices (signs) are posted in various locations around the yacht giving further details about garbage handling.
Before any garbage is discharged into the sea, at any time, you must request permission from the Bridge Officer of the Watch (OOW). The latter will make an entry in the bridge logbook and Garbage logbook.
2.3. Designated Person for the Execution of the plan
In accordance with the regulation, this person is designated in the garbage management plan to be responsible for implementing the procedure within the plan. The master appoints the designated person at the commencement of the season and displays his/her name by a notice.
The duties of the designated person include but are not limited to:
- ensuring signs are displayed;
- ensuring the crew complies with the ship’s waste management strategy;
- ensuring the proper condition and functioning of all equipment for reception, collection, processing, grinding and disposal (maintenance);
- liaison with shore authorities for the port reception facilities,
- signing the garbage record book as required by regulations;
- monitoring the arising amount and composition of garbage, recognising development on time and initialising appropriate measures;
- verifying the effectiveness of procedures of this garbage management plans and introducing improvement in accordance with the master, as necessary.
3. Garbage Record Book
Each discharge operation shall be recorded in the Garbage Record Book and signed for on the date of discharge by the officer in charge. Each completed page of the Garbage Record Book shall be signed by the Master of the ship. The entries in the Garbage Record Book shall be in English.
The garbage record book is regrouped into two parts: Part I and Part II. Part I contains the regular categories of wastes for a yacht with the addition of a new category “e-waste”. Cargo residues fall under the Part II which is not within the scope of the operations of a yacht.
The categories of part I are segregated as follow:
- Plastics
- Food wastes
- Domestic wastes
- Cooking oil
- Incinerator ashes
- Operational wastes
- Animal carcasses
- Fishing gear
- E-waste
The entry for each discharge shall include date and time, position of the ship, description of the garbage and the estimated amount discharged;
In the event of discharge, escape or accidental loss an entry shall be made in the Garbage Record Book of the circumstances of, and the reasons for, the loss.
Entries shall be on the following occasions:
- Any discharge of garbage at sea
- Any garbage landed ashore to a reception facility
- Any garbage transferred to another vessel
Any entries made above should include the following information:
- Date and time of commencing and completing the operation
- Yacht's position
- Estimated quantity of garbage
- The name of any other vessel or shore reception facility used to receive garbage
The Chief Officer should sign the Garbage Record Book, and the Captain should sign each completed page. Garbage logbook must remain on board during 2 years after the last entry done.
Exceptions
Ref: MARPOL, Regulation 6 - Exceptions: an entry should also be made on any occasion when the discharge of garbage is necessary in order to ensure the safety of the yacht or its crew.
4. Collection and separation
No processing equipment is carried on the yacht; therefore all garbage will be disposed of using shore-based facilities.
Garbage locker: 7 types of receptacles organised as follows,
- Yellow: Paper, cardboard, cartons, etc.
- Brown: Food and organic waste
- Green: Domestic waste, contaminated plastic & glass
- Blue: Plastic, synthetic material foils, packaging, bags etc.
- Grey: Metal cans, lids and bottle capsules, etc.
- White: Bottles, glasses and glass products
- Red: E-Waste, used batteries
Each garbage locker should be clearly identified on site as defined on annexe A - Garbage location plan. Garbage kept in bags and stored in closed spaces for the purpose of long term storage is not recommended and should be avoided if possible.
The designated person must ensure that garbage is stored safely and hygienically. Garbage that may decompose must be sealed in specially provided airtight containers.
If the designated person (or any other person) believes that garbage is not being properly separated at source the matter should be discussed with the appropriate department. If long-term storage presents a health hazard or pests are noticed, the designated person should inform the DPA.
The designated person should carry out regular preventative inspection and request disinfection in garbage storage areas if necessary.
5. Treatment: measures to reduce garbage on board
At the moment of loading the ship by food provisioning, spare parts, new devices, etc., particular attention must be paid to receive as little as possible packaging on board.
Cans Compaction: All cans have to be flushed then compacted and discharged in a harbour facility.
Glasses bottles: The bottles are first stored in the galley. Then transferred to the fore peak (if navigation exceeds 24h) and finally discharged in a harbour facility.
Techs garbage: oily rags, contaminated rags, maintenance and E-wastes have to be collected and kept on board in dedicated containers located in the steering gear room in order to be discharged in a harbour facility.
6. Discharge process
At sea: Yachting Concept Monaco policy is to prohibit all discharge at sea. However, during long passage where it is not possible to store food garbage on small vessel, food waste discharge at sea could be allowed only if comminuted or grounded, free from plastic, paper, … and ≥ 12 NM from the nearest shore in special area.
Once a day (when it is possible), the cook, assisted by seamen and/or stewardesses has to discharge overboard the garbage with the authorisation of the OOW. He will refer to the bridge the evaluated quantity of each type of waste discharged as beginning and end of the operation and recorded in the garbage log book and official logbook stating the GMT, the position latitude and longitude.
- At night while guests are on board with a maximum of discretion.
Ashore: In containers on the dock: All departments must be coordinated and discharge everything at one time. The Officer in charge must control the quantity discharged and the cleanliness of the operation.
With a specialised company: The officer in charge obtains from the operator of port reception facilities a receipt mentioning the contact details of the company, date and hour, quantity of garbage (estimated amount of garbage transferred). The receipts or certificates must be kept on board the ship with the garbage record book for two years.
7. Garbage disposal at sea

- This table shall be available at all time to be used as a reference by the crew and displayed at least in the galley area and crew communication board.
- Turkey waters for example prohibit usage of all kind of cleaning agent in their national waters.
- Cleaning agent shall be certified “Not harmful to the environment”
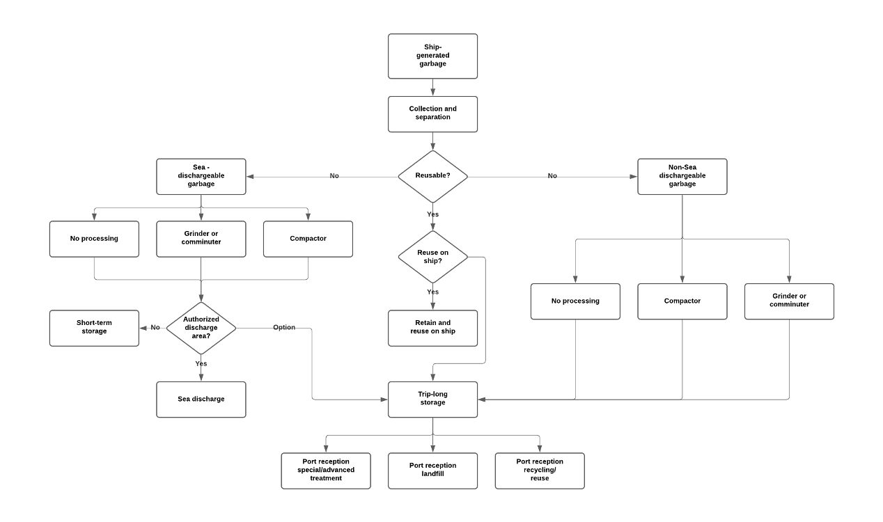
8. Options for handling and discharge of garbage

9. IMO Resolutions
| Resolution | Adoption | Deemed acceptance | Entry into force |
|---|---|---|---|
| MEPC.36(28) | 17 Oct. 1989 | 17 Aug. 1990 | 18 Feb. 1991 |
| MEPC.42(30) | 16 Nov. 1990 | 16 Sept. 1991 | 17 Mar. 1992 |
| MEPC.48(31) | 4 Jul. 1991 | 4 Oct. 1992 | 4 Apr. 1993 |
| Resolution 33 | 2 Nov. 1994 | 3 Sept. 1995 | 3 Mar. 1996 |
| MEPC.65(37) | 14 Sept. 1995 | 1 Jan. 1997 | 1 Jul. 1997 |
| MEPC.89(45) | 5 Oct. 2000 | 1 Sept. 2001 | 1 Mar. 2002 |
| MEPC.116(51) | 1 April 2004 | 1 Feb. 2005 | 1 Aug. 2005 |
| MEPC.201(62) | 15 Jul. 2011 | 1 July. 2012 | 1 Jan. 2013 |
| MEPC.216(63) | 2 Mar. 2012 | 1 Feb. 2013 | 1 Aug. 2013 |
| MEPC.246(66) | 4 Apr. 2014 | 1 Jul. 2015 | 1 Jan. 2016 |
| MEPC.265(68) | 15 May 2015 | 1 Jul. 2016 | 1 Jan. 2017 |
| MEPC.277(70) | 28 Oct. 2016 | 1 Sept. 2017 | 1 Mar. 2018 |
| MEPC.295(71) | 7 July 2017 | 1 Sept. 2017 | 1 March 2018 |
| MGN 631 | Prevention of pollution by sewage from ships | August 2023 | |
| MGN 632 | Prevention of pollution by garbage from ships | November 2022 |
10. Annexes
Annexe A — Garbage location plan
Insert here the garbage location plan of the yacht with the position of the garbage lockers and the type of waste to be stored in each locker.
11. Revision History
| Version | Date. | Editor | Revision History |
|---|---|---|---|
| 1.0 | 19 Jul 2019 | Christophe Guegan | Initial Commit |
| 1.1 | 25 Feb 2021 | Christophe Guegan | - E-wastes |
| - MEPC.295(71) reference | |||
| 1.2 | 14 Apr 2021 | Christophe Guegan | Change of colour codes |
| 1.3 | 02 Dec 2023 | Christophe Guegan | Generic Version |
| 1.4 | 27 Mar 2025 | Christophe Guegan | - Add responsible person table |
| - Add Annexe A - Garbage Location Plan | |||
| 1.5 | 01 Apr 2026 | Christophe Guegan | - Fix section numbering |
| - Grammar corrections | |||
| - Add description |

